コンテンツへスキップ
ナビゲーションに移動
ホーム
後援会ニュース
卒園生のページ
後援会について
会長挨拶
後援会規約
後援会体制
決算報告
こんな活動しました・・・
こんな活動をします・・・
入会案内
後援会入会案内
寄付について
後援会だより
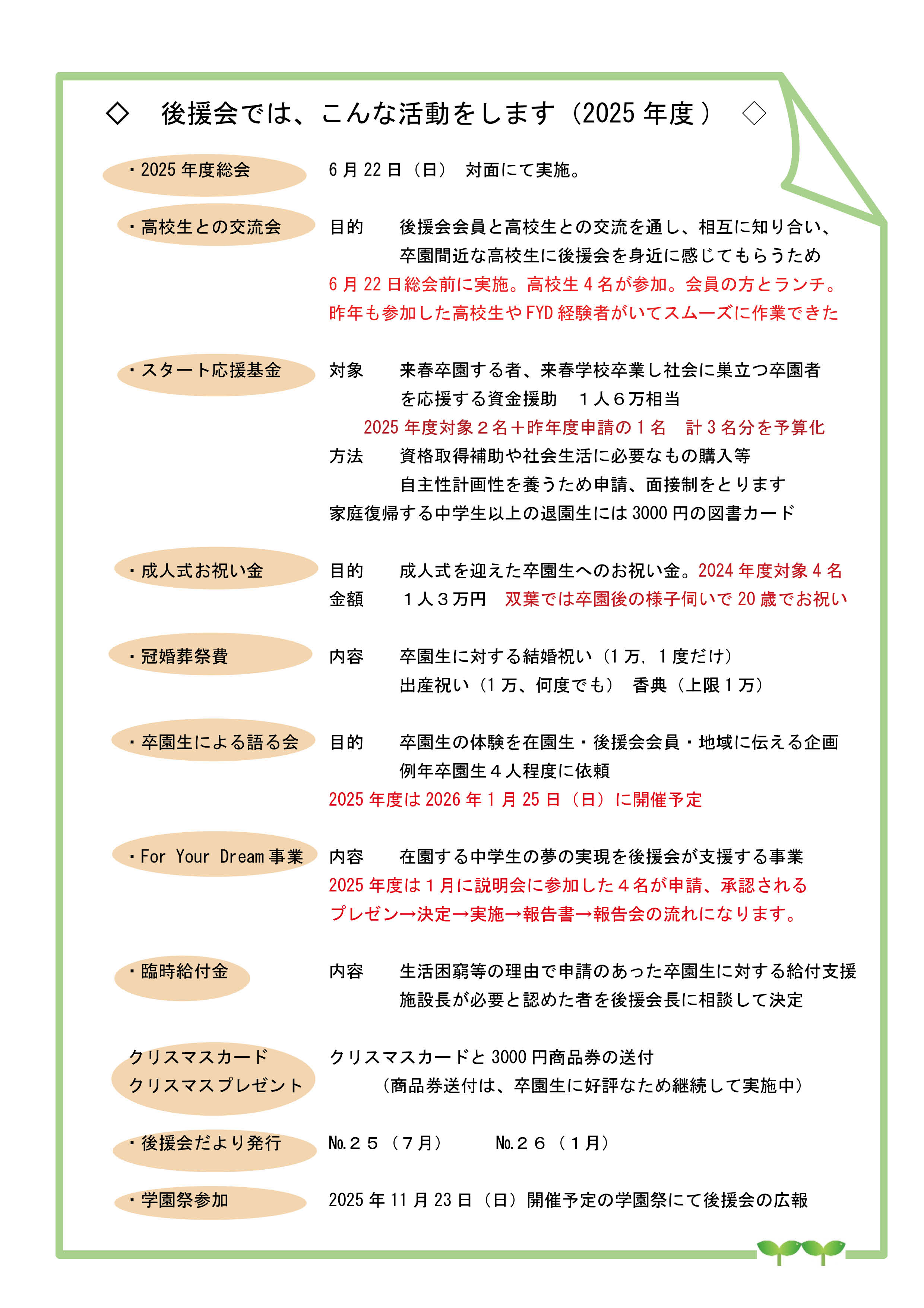
こんな活動をします・・・
HOME
後援会について
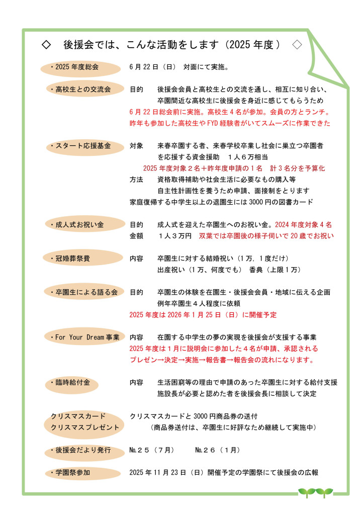
こんな活動をします・・・
MENU
ホーム
後援会ニュース
卒園生のページ
後援会について
会長挨拶
後援会規約
後援会体制
決算報告
こんな活動しました・・・
こんな活動をします・・・
入会案内
後援会入会案内
寄付について
後援会だより